Makalah Manajemen Sumber Daya Manusia Pdf

Kumpulan lengkap Makalah Manajemen Sumber Daya Manusia Pdf.

Pengertian Tujuan Dan Fungsi Manajemen Sumber Daya Manusia Menurut

Makalah Manajemen Sumber Daya Manusia Internasional Pdf Free Download

All Categories Xsonarhealthy

Makalah Manajemen Sumber Daya Manusia Davishare

Repatriasi

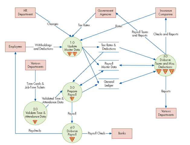
Sistem Informasi Manajemen Sdm Dan Siklus Penggajian

Doc Makalah Contoh Kasus Manajemen Sumber Daya Manusia Pada

Apa Itu Sumber Daya Manusia Pengertiantujuanmanfaat

Manajemen Sumber Daya Manusia Di Pondok Pesantren Ihyaul Ulum Dukun

Itulah makalah manajemen sumber daya manusia pdf yang dapat admin kumpulkan. Admin Kumpulan Makalah Terkini 2019 juga mengumpulkan gambar-gambar lainnya terkait makalah manajemen sumber daya manusia pdf dibawah ini.

Sistem Informasi Manajemen Sdm Dan Siklus Penggajian

Peran Strategis Manajer Dalam Manajemen Sdm Oleh Muchtar Ahmad

Manajemen Sumber Daya Manusia Analisis Proses Sumber Daya Manusia

Makalah Msdm Rekruitmen Dan Seleksi Karyawan

Pdf Bengkel Kerja Komunikasi Upaya Pemberdayaan Mahasiswa

Efektivitas Manajemen Sumber Daya Manusia Dalam Peningkatan Mutu

Sekian yang admin bisa bantu terkait makalah manajemen sumber daya manusia pdf. Terima kasih telah berkunjung Ke Kumpulan Makalah Terkini.


Comments

Popular posts from this blog

Contoh Makalah Untuk Kenaikan Pangkat Guru Sd

Contoh Makalah Lelang Jabatan Eselon 2 Pdf

Makalah Teks Akademik Dan Non Akademik

Makalah Peran Serta Masyarakat Untuk Mengatasi Berbagai Ancaman Dalam Membangun Integrasi Nasional